| |
| 发布时间:2017-02-28 访问次数:79906 作者: |

杨弋 教授 orcid.org/0000-0001-7896-1184 -------------------------------------------------------------------------------------------------------------------------------- 电话: (021) 6425-1311 传真: (021) 6425-1287 E-mail: yiyang@@porncn.net (去掉一个@) 生物化学与分子生物学专业:博士生导师/硕士生导师 生物工程专业:博士生导师/硕士生导师/工程硕士导师 药学专业:博士生导师/硕士生导师 生物与医药工程专业:工程博士导师 ------------------------------------------------------------------------------------------------------------------------- 【个人简介】 国产色情网
特聘教授,生物反应器工程国家重点实验室副主任,国产色情网
光遗传学与合成生物学交叉学科研究中心主任。细胞代谢监测与控制国家自然科学基金委创新群体负责人,国家杰出青年基金获得者,入选多个国家、教育部及上海市人才计划与荣誉称号。1990年由湖北省黄冈中学考入清华大学生物科学与技术系,1995年获得学士学位。1999年获清华大学生物化学博士学位。毕业后赴美哈佛大学医学院进行金属硫蛋白荧光检测研究工作。2002年转至波士顿大学医学院,从事蛋白质巯基氧化性修饰原位荧光标记与成像技术研究。 2005年成为哈佛医学院及其附属的Brigham & Women’s 医院的生物化学副研究员及医学讲师。2006年回国并被聘为国产色情网
国产色情网
及国家生物反应器工程重点实验室特聘教授,从事合成生物学与光遗传学前沿技术发展与应用研究。2014年筹建光遗传学与合成生物学交叉学科研究中心。现任中国生物化学与分子生物学会常务理事,中国生物化学与分子生物学会酶学专业委员会主任,中国生物物理学会理事,上海市生物化学与分子生物学学会副理事长。
【研究生培养】 所培养的多个博士、硕士研究生与团队成员已经成长为教授、PI,获教育部CJ、青年CJ学者、国家自然科学基金委优秀青年基金、国家万人计划青年拔尖人才、中国科协青年托举人才、上海市青年科技英才、上海市科技创新启明星、上海市青年拔尖人才、上海市青少年科技创新市长奖、上海市高校研究生生命科学论坛一等奖、上海市青少年“明日科技之星”、“上汽教育杯”高校学生科技创新作品展评特等奖、上海市挑战杯竞赛一等奖、上海高校学生创造发明创新“科创杯”一等奖、上海市优秀博士论文等。 本实验室研究生将在实验技术和仪器分析上受到严格科学训练。研究领域涉及合成生物学、光遗传学、化学生物学、药理学、药物筛选、生物化学与分子生物学、生物技术,学科交叉性与前沿性较强,研究对象从蛋白质、基因、细菌、酵母、动物细胞一直到活体动物都可能涉及,因此对学生的主动性、动手能力与执行力要求更高。欢迎追求卓越的同学加盟本实验室。
【主要研究方向】 主要研究对象为利用合成生物技术与光遗传学技术控制与监测细胞内分子过程的前沿技术;癌症及代谢类疾病药理及药物筛选技术;蛋白质特异性标记、翻译后修饰的鉴定、与细胞内原位成像;蛋白质药物生产技术。在国产色情网
工作期间,建立了针对蛋白质二硫键与相邻巯基的荧光探针及原位与活细胞成像技术,揭示了线粒体对这些巯基修饰形式的调控作用,进而发展了高效表达药用蛋白的基因表达系统;发明了一系列特异性检测细胞内核心代谢物NAD、NADH、NADPH、乳酸、过氧化氢的基因编码荧光探针Frex、SoNar、iNaps、FiNad、FiLa与Hyperion,实现了在活体动物及活细胞各亚细胞结构中对细胞代谢的动态检测与成像,进一步利用这些探针发现了高效选择性的抗癌药物,揭示了其机制;构建了Pepper、Clivia、Okra系列高性能荧光RNA,在国际上首次实现了动物细胞内不同种类RNA的标记与无背景成像,体现了荧光RNA从概念到实用的突破,为活细胞中RNA的功能研究提供极具价值的工具;发明了简单实用的LightON系列动物细胞光控基因表达系统、RNA代谢控制系统与蛋白质稳定性控制系统,首次实现了光对哺乳动物组织内基因表达的控制。所发明的前沿生物技术受到了许多国际同行的关注。目前已有全球有1000余实验室使用我们发展的各种前沿研究技术进行研究,其中哈佛大学、MIT、京都大学等科学家的应用我们技术的研究成果已经发表于Science、Cell Metabolism等一流期刊。
【代表性研究成果】 已在Nature Biotechnology(X2),Nature Methods(X3),Nature Chemical Biology (X3),Nature Protocols(X4), Nature Communications(X2), Cell Metabolism(X5), Developmental Cell, Cell Research, Cell Discovery, PNAS, Science Advances, Nucleic Acids Res (X2),Blood等刊物通讯作者(含共同)发表论文127篇,授权国家发明专利20余项,国际专利近十项。代表性论著如下:
Li R, Li Y, Jiang K, Zhang L, Li T, Zhao A, Zhang Z, Xia Y, Ge K, Chen Y, Wang C, Tang W, Liu S, Lin X, Song Y, Mei J, Xiao C, Wang A, Zou Y, Li X, Chen X, Ju Z, Jia W, Loscalzo J, Sun Y, Fang W*, Yang Y* and Zhao Y*. Lighting up arginine metabolism reveals its functional diversity in physiology and pathology. Cell Metabolism 2025, 37, 291. Zuo F, Gao Z, Chen X* and Yang Y*. Fluorescent RNAs: new opportunities for drug discovery. Trends Pharmacol Sci 2025, online Fang M, Jiang Y, Chen X* and Yang Y*. Capabilities and challenges for the use of fluorescent RNAs in RNA dynamics research. Trends Cell Biol 2025, online F Zuo, L Jiang, N Su, Y Zhang, B Bao, L Wang, Y Shi, H Yang, X Huang, R Li, Q Zeng, Z Chen, Q Lin, Y Zhuang, Y Zhao, X Chen*, L Zhu* and Y Yang*. Imaging the dynamics of messenger RNA with a bright and stable green fluorescent RNA. Nature Chemical Biology 2024, 20, 1272. Huang K, Song Q, Fang M, Yao D, Shen X, Xu X, Chen X, Zhu L*, Yang Y* and Ren A*. Structural basis of a small monomeric Clivia fluorogenic RNA with a large Stokes shift. Nature Chemical Biology 2024, 20, 1453. Wang A, Zou Y, Liu S, Zhang X, Li T*, Zhang L, Wang R, Xia Y, Li X, Zhang Zuo, Liu T, Ju Z, Wang R*, Loscalzo J, Yang Y*, Zhao Y*. Comprehensive multiscale analysis of lactate metabolic dynamics in vitro and in vivo using highly responsive biosensors. Nature Protocols 2024, 19, 1311. Liu R, Yao J, Zhou S, Yang J, Zhang Y, Yang X, Li L, Zhang Y, Zhuang Y, Yang Y*, Chen X*. Spatiotemporal control of RNA metabolism and CRISPR-Cas functions using engineered photoswitchable RNA-binding proteins. Nature Protocols 2024, 19, 374. Jiang L, Xie X, Su N, Zhang D, Chen X*, Xu X, Zhang B, Huang K, Yu J, Fang M, Bao B, Zuo F, Yang L, Zhang R, Li H, Huang X, Chen Z, Zeng Q, Liu R, Lin Q, Zhao Y, Ren A*, Zhu L*, and Yang Y*. Large Stokes shift fluorescent RNAs for dual-emission fluorescence and bioluminescence imaging in live cells. Nature Methods 2023, 20, 1563. Zhang D, Chen Z, Du Z, Bao B, Su N, Chen X, Ge Y, Lin Q, Yang L, Hua Y, Wang S, Hua X, Zuo F, Li N, Liu R, Jiang L, Bao C, Zhao Y, Loscalzo J, Yang Y*, and Zhu L*. Design of a palette of SNAP-tag mimics of fluorescent proteins and their use as cell reporters. Cell Discovery 2023, 9, 56. Jia M, Yue X, Sun W, Zhou Q, Chang C, Gong W, Feng J, Li X, Zhan R, Mo K, Zhang L, Qian Y, Sun Y, Wang A, Zou Y, Chen W, Li Y, Huang L, Yang Y*, Zhao Y*, and Cheng X*. ULK1-mediated metabolic reprogramming regulates Vps34 lipid kinase activity by its lactylation. Science Advances 2023, 9, eadg4993. Fang M,Li H,Xie X,Wang H,Jiang Y,Li T,Zhang B,Jiang X,Cao Y,Zhang R,Zhang D,Zhao Y,Zhu L,Chen X* and Yang Y*. Imaging intracellular metabolite and protein changes in live mammalian cells with bright fluorescent RNA-based genetically encoded sensors. Biosens Bioelectron 2023, 235, 115411. Mao M,Qian Y,Zhang W,Zhou S,Wang Z,Chen X*, and Yang Y*. Controlling protein stability with SULI, a highly sensitive tag for stabilization upon light induction. Nature Communications 2023, 14, 2172. Huang D, Zhang C, Xiao M, Li X, Chen W, Jiang Y, Yuan Y, Zhang,Y, Zou Y, Deng L, Wang Y, Sun Y, Dong W, Zhang Z, Xie L, Yu Z, Chen C, Liu L, Wang J, Yang Y*, Yang J*, Zhao Y*, Zheng J*. Redox metabolism maintains the leukemogenic capacity and drug resistance of AML cells. Proc Natl Acad Sci U S A 2023, 120, e2210796120. Li X, Zhang Y, Xu L, Wang A, Zou Y, Li T, Huang L, Chen W, Liu S, Jiang K, Zhang X, Wang D, Zhang L, Zhang Z, Zhang Z, Chen X, Jia W; Zhao A, Yan X, Zhou H, Zhu L, Ma X, Ju Z, Jia W, Wang C*, Loscalzo J, Yang Y*, Zhao Y*. (2023). "Ultrasensitive sensors reveal the spatiotemporal landscape of lactate metabolism in physiology and disease." Cell Metabolism 2023, 35, 200. Liu R, Yang J, Yao J, Zhao Z, He W, Su N, Zhang Z, Zhang C, Zhang Z, Cai H, Zhu L, Zhao Y, Quan S, Chen, X*., and Yang, Y*. Optogenetic control of RNA function and metabolism using engineered light-switchable RNA-binding proteins. Nature Biotechnology 2022, 40, 779. Huang K, Chen X, Li C, Song Q, Li H, Zhu L *, Yang Y * and Ren A *. Structure-based investigation of fluorogenic Pepper aptamer. Nature Chemical Biology 2021, 17, 1289. Li T, Chen X, Qian Y, Shao J, Li X, Liu S, Zhu L, Zhao Y, Ye H * and Yang Y *. A synthetic BRET-based optogenetic device for pulsatile transgene expression enabling glucose homeostasis in mice. Nature Communications 2021, 12, 615. Zou Y, Wang A, Huang L, Zhu X, Hu Q, Zhang Y, Chen X, Li F, Wang Q, Wang H, Liu R, Zuo F, Li T, Yao J, Qian Y, Shi M, Yue X, Chen W, Zhang Z, Wang C, Zhou Y, Zhu L, Ju Z, Loscalzo J, Yang Y*, and Zhao Y*. Illuminating NAD+ Metabolism in Live Cells and In Vivo Using a Genetically Encoded Fluorescent Sensor.Developmental Cell 2020, 53, 240. Gu H, Chen C, Hao X, Su N, Huang D, Zou Y, Lin SH, Chen X, Zheng D, Liu L, Yu Z, Xie L, Zhang Y, He X, Lai X, Zhang X, Chen GQ, Zhao Y*, Yang Y*, Loscalzo J and Zheng J*, MDH1-mediated malate-aspartate NADH shuttle maintains the activity levels of fetal liver hematopoietic stem cells, Blood 2020, 136, 553. Li X, Zhang C, Xu X, Miao J, Yao J, Liu R, Zhao Y, Chen X* and Yang Y*, A single-component light sensor system allows highly tunable and direct activation of gene expression in bacterial cells, Nucleic Acids Research 2020, 48, e33. Zhang Z, Cheng X, Zhao Y* and Yang Y*, Lighting Up Live-Cell and In Vivo Central Carbon Metabolism with Genetically Encoded Fluorescent Sensors, Annu Rev Anal Chem 2020, 13, 293. Chen X, Zhang D, Su N, Bao B, Xie X, Zuo F, Yang L, Wang H, Jiang L, Lin Q, Fang M, Li N, Hua X, Chen Z, Bao C, Xu J, Du W, Zhang L, Zhao Y, Zhu L*, Loscalzo J and Yang Y*, Visualizing RNA dynamics in live cells with bright and stable fluorescent RNAs, Nature Biotechnology, 2019, 37,1287. Hao X, Gu H, Chen C, Huang D, Zhao Y, Xie L, Zou Y, Shu HS, Zhang Y, He X, Lai X, Zhang X, Zhou BO, Zhang CC, Chen GQ, Yu Z*, Yang Y* and Zheng J*, Metabolic Imaging Reveals a Unique Preference of Symmetric Cell Division and Homing of Leukemia-Initiating Cells in an Endosteal Niche, Cell Metabolism 2019, 29, 950. Zou Y, Wang A, Shi M, Chen X, Liu R, Li T, Zhang C, Zhang Z, Zhu L, Ju Z, Loscalzo J, Yang Y* and Zhao Y*, Analysis of redox landscapes and dynamics in living cells and in vivo using genetically encoded fluorescent sensors, Nature Protocols 2018, 13, 2362. Tao R, Zhao Y, Chu H, Wang A, Zhu J, Chen X, Zou Y, Shi M, Liu R, Su N, Du J, Zhou HM, Zhu L, Qian X, Liu H*, Loscalzo J and Yang Y*, Genetically encoded fluorescent sensors reveal dynamic regulation of NADPH metabolism, Nature Methods 2017, 14, 720. Chen X, Li T, Wang X, Du Z, Liu R, and Yang Y*. Synthetic dual-input mammalian genetic circuits enable tunable and stringent transcription control by chemical and light. Nucleic Acids Research, 2016, 44, 2677. Zhao Y, Wang A, Zou Y, Su N, Loscalzo J, Yang Y*. In vivo monitoring of cellular energy metabolism using a highly responsive sensor for NAD+/NADH redox state. Nature Protocols 2016, 11, 1345. Chen X, Li T, Liu R, Ma Z, Xu X, Zhang H, Xu J, Ouyang Q, Yang Y*. An extraordinary stringent and sensitive light switchable gene expression system for bacterial cells. Cell Research 2016, 26, 854. Zhao Y, Hu Q, Cheng F, Su N, Wang A, Zou Y, Hu H, Chen X, Zhou HM, Huang X, Yang K, Zhu Q, Wang X, Yi J, Zhu L, Qian X, Chen L, Tang Y, Loscalzo J, and Yang Y*. SoNar, a Highly Responsive NAD(+)/NADH Sensor, Allows High-Throughput Metabolic Screening of Anti-tumor Agents. Cell Metabolism 2015, 21, 777. Zhao Y, and Yang Y* Profiling metabolic states with genetically encoded fluorescent biosensors for NADH. Curr Opin Biotechnol 2015, 31, 86. Wang X, Chen X, and Yang Y* Spatiotemporal control of gene expression by a light-switchable transgene system. Nature Methods 2012, 9, 266. Huang C, Yin Q, Zhu W *, Yang Y*, Wang X, Qian X, and Xu Y * (2011). Highly Selective Fluorescent Probe for Vicinal-Dithiol-Containing Proteins and In Situ Imaging in Living Cells. Angew Chem Int Ed Engl 2011, 123, 7693. Zhao Y, Jin J, Hu Q, Zhou HM, Yi J, Yu Z, Xu L, Wang X, Yang Y*, and Loscalzo, J. Genetically Encoded Fluorescent Sensors for Intracellular NADH Detection. Cell Metabolism 2011, 14, 555. Yang Y, Song Y, and Loscalzo J. Regulation of the protein disulfide proteome by mitochondria in mammalian cells. Proc Natl Acad Sci U S A 2007, 104, 10813. Yang Y and Loscalzo J. S-nitrosoprotein formation and localization in endothelial cells. Proc Natl Acad Sci U S A 2005, 102, 117. Yang Y, Maret W, and Vallee BL. Differential fluorescence labeling of cysteinyl clusters uncovers high tissue levels of thionein. Proc Natl Acad Sci U S A 2001, 98, 5556.
【部分对本室科研成果的报道】 Nature Methods 杂志: 2012年人物专访://www.nature.com/nmeth/journal/v9/n3/full/nmeth.1901.html 2017年专文介绍://www.nature.com/nmeth/journal/v14/n7/full/nmeth.4336.html 2019年专文介绍://www.nature.com/articles/s41592-019-0633-2 2021年技术专文://www.nature.com/articles/s41592-021-01180-w Nature Reviews Molecular Cell Biology 2012年专文介绍://www.nature.com/articles/nrm3307
国家自然科学基金委员会基金要闻: iNaps: NADPH遗传编码荧光探针 //www.nsfc.gov.cn/publish/portal0/tab448/info69998.htm Pepper 荧光RNA及活细胞RNA成像 //www.nsfc.gov.cn/publish/portal0/tab434/info76540.htm
科技部: Pepper 荧光RNA及活细胞RNA成像 //www.most.gov.cn/gnwkjdt/201911/t20191104_149709.htm iNaps: NADPH遗传编码荧光探针 //www.most.gov.cn/gnwkjdt/201707/t20170711_133973.htm
科学网: 细胞内二硫键蛋白质组检测与成像 //news.sciencenet.cn/html/showsbnews1.aspx?id=185726 Frex:NADH遗传编码荧光探针 //news.sciencenet.cn/htmlpaper/2011103110464332220238.shtm SoNar:NAD/NADH遗传编码荧光探针 //news.sciencenet.cn/htmlnews/2015/5/318392.shtm iNaps: NADPH遗传编码荧光探针 //news.sciencenet.cn/htmlnews/2017/6/378426.shtm LightOn动物细胞光控基因表达系统 //news.sciencenet.cn/htmlpaper/201221411152022022318.shtm Pepper 荧光RNA及活细胞RNA成像 //news.sciencenet.cn/htmlnews/2019/11/432314.shtm RNA分子实时监测与精密控制//news.sciencenet.cn/sbhtmlnews/2022/1/367708.shtm
MIT科技评论 RNA分子实时监测与精密控制 //www.mittrchina.com/news/detail/10179 FiLa 乳酸遗传编码荧光探针 //www.mittrchina.com/news/detail/11760 基于荧光RNA的高性能传感器//www.mittrchina.com/news/detail/12038
BioArt 细胞氧化还原态多参数成像 //mp.weixin.qq.com/s/xr6MxSGwaqbTTUs9uKnqqw 白血病干细胞代谢特征分析与成像 //mp.weixin.qq.com/s/Dk2Gr4Y_mtyIBqBmylwv4w Pepper 荧光RNA及活细胞RNA成像 //mp.weixin.qq.com/s/W6bzgLEbCcRgV7pHCUL3vA Pepper 荧光RNA结构 //mp.weixin.qq.com/s/H1cvL50DyzYAmr0rxJXsqg LicV 活细胞RNA代谢与功能控制//mp.weixin.qq.com/s/QLemPSzKE0w8ER89MvO12Q FiLa:乳酸遗传编码荧光探针 //mp.weixin.qq.com/s/4T2Zo8rChiHDqPwdquvvWg 乳酸调控细胞自噬: //mp.weixin.qq.com/s/c8_C9SFlXuwlGuFxQDJItQ SmFP人造荧光蛋白://mp.weixin.qq.com/s/byhiryLT6zwJ4aCU4AVxSg Clivia荧光RNA及活体RNA成像://mp.weixin.qq.com/s/GNnWLkzcdaG-pYmcpfFKKg Clivia荧光RNA结构://mp.weixin.qq.com/s/oT49U1HrAxJHu1zVGEhPwA Okra超亮绿色荧光RNA://mp.weixin.qq.com/s/MY_h9u4puEQQT3LiZx6e_w STAR 遗传编码精氨酸探针://mp.weixin.qq.com/s/Tnv8XZV914e9eAbmpHdHxw
iNature Pepper 荧光RNA及活细胞RNA成像 //mp.weixin.qq.com/s/XtjBNSlmSP8uf8iOOkoUGw LicV 活细胞RNA代谢与功能控制//mp.weixin.qq.com/s/w9k-dudPzCZrbonbNUR-YQ FiLa:乳酸遗传编码荧光探针 //mp.weixin.qq.com/s/POwBoAnwmeGo8CTfn5T1jQ
生物通: 2011 //www.ebiotrade.com/newsf/2012-3/201231593621534.htmNature人物 2012 //www.ebiotrade.com/newsf/2012-3/2012315110514627.htm LightOn系统 2013 //www.ebiotrade.com/custom/ebiotrade/zt/130923/index.htm赛默飞特约之实验室创新技术大奖 2013 //www.ebiotrade.com/newsf/2013-3/201331165546667.htm中国学者Nature Methods杂志文章 2015 //www.ebiotrade.com/newsf/2015-5/201557111541729.htm SoNar探针 2016 //www.ebiotrade.com/newsf/2016-7/201674152704199.htm SoNar高通量筛选 2017 //www.ebiotrade.com/newsf/2017-6/201766103257896.htm iNap探针 2019 //www.ebiotrade.com/newsf/2018-12/20181226164750560.htm白血病干细胞代谢特征分析 2019 //www.ebiotrade.com/newsf/2019-11/2019115161006907.htm Pepper 荧光RNA 2020 //www.ebiotrade.com/newsf/2020-4/202048170613323.htm FiNad探针 2023 //www.ebiotrade.com/newsf/2022-10/20221031173406180.htm FiLa探针 国产色情网
: 2007【创新前沿】《PNAS》 //news.porncn.net/2007/0817/c18a64704/page.htm 2012【因您而感动】 //wmb.porncn.net/2012/1218/c3210a24108/page.htm 2015【创新前沿】《Cell Metabolism》 //news.porncn.net/2015/0506/c6a146794/page.htm 2017【创新前沿】《Nature Methods》 //news.porncn.net/2017/0606/c174a12449/page.psp 2018【创新前沿】《Antioxid Redox Signal》 //porncn.net/2018/0929/c2588a80121/page.htm 2018【创新前沿】《Nature Protocols 》 //news.porncn.net/2018/0929/c6a149152/page.htm 2018【国产色情网
十大学术进展】入选 //news.porncn.net/2019/0520/c6a149707/page.htm 2019【创新前沿】《Cell Metabolism》 //news.porncn.net/2019/0410/c6a149590/page.htm 2019【创新前沿】《Nature Biotechnology》 //news.porncn.net/2019/0927/c8a150794/page.htm 2020【创新前沿】《Developmental Cell》 //www.porncn.net/2020/0323/c10749a105475/page.htm 2021【创新前沿】《Nature Communications》 //news.porncn.net/2021/0129/c6a158061/page.htm 2021【创新前沿】 教育部自然科学一等奖 //news.porncn.net/2021/1101/c6a160615/page.htm 2021【创新前沿】 《Nature Chemical Biology》//news.porncn.net/2021/1110/c6a160771/page.htm 2022【创新前沿】 《Nature Biotechnology》 //news.porncn.net/2022/0104/c6a162550/page.htm 2023【创新前沿】 《Cell Metabolism》//news.porncn.net/2022/1029/c6a169053/pagem.htm 2023【创新前沿】 《Nature Communications》 //news.porncn.net/2023/0420/c6a172304/page.htm 2023【创新前沿】 《Science Advances》 //news.porncn.net/2023/0605/c6a173716/page.htm 2023【创新前沿】 《Biosensors Bioelectronics》 //news.porncn.net/2023/0614/c6a174042/page.htm
【技术发明范例】 --------------------------------------------------------------------------------------------------------------------------------------------------- LightOn & LightOff Gene Expression Systems 
LightOn或LightOff系统可使人们以前所未有的精度来控制动物、细菌、真菌等物种细胞内基因的表达,不仅可以广泛应用于生命科学领域研究,还将为糖尿病等人类疾病提供一种在时间和剂量上精确控制的基因治疗新途径。图片显示了利用光控制基因表达,将一幅图片“印刷”在单层哺乳动物细胞上,或者控制糖尿病小鼠的血糖稳态。(Nature Methods, 2012, 9, 266;Cell Research 2016, 26, 854; Nucleic Acids Res 2016, 44,6, 2677 ; ACS Synth Biol. 2018, 7, 2045;Nucleic Acids Res 2020, 48, e33;Nature Communications 2021, 12, 615;ACS Synth Biol 2023, 12, 664) --------------------------------------------------------------------------------------------------------------------------------------------------- Frex, the Sensor for Cellular Metabolism 
Frex 系列遗传编码荧光探针实现了在活细胞各亚细胞结构中对细胞代谢的动态检测与成像,是研究癌症及代谢类疾病及药物筛选的有力工具。 图片显示了对线粒体抑制剂对细胞内线粒体中NADH代谢的影响。(Cell Metabolism, 2011, 14, 555) -------------------------------------------------------------------------------------------------------------------------------------------------------- In vivo Imaging of Cell Metabolism Using SoNar 
SoNar探针可实现活细胞与活体动物中对不同类型细胞代谢表型的动态监测与成像,以及细胞代谢相关的活性化合物的高通量筛选。我们发现了肿瘤干细胞特殊的代谢模式,也发现了一些显著改变细胞代谢抗癌药物。(Cell Metabolism 2015, 21, 777; Nature Protocols, 2016, 11, 1345; Cell Metabolism 2019, 29, 950;Blood 2020, 136, 553)
--------------------------------------------------------------------------------------------------------------------------------------------------- iNap sensors reveal intracellular NADPH dynamics 
iNap探针实现了在活体、活细胞及各种亚细胞结构中对NADPH代谢的高时空分辨检测与成像,可用于抗氧化、生物合成、AMPK等途径的研究(Nature Methods, 2017, 14, 720; Nature Protocols, 2018)
--------------------------------------------------------------------------------------------------------------------------------------------------- Illuminating NAD+ Metabolism in Live Cells and In Vivo Using FiNad sensor  FiNad是一个高响应、高灵敏、大动态范围检测NAD+/AXP比率的遗传编码荧光探针,实现了细菌、酵母、哺乳动物细胞、斑马鱼和活体小水平NAD+成像。,可用于细胞信号转导、细胞代谢、衰老等领域研究(Developmental Cell, 2020)
--------------------------------------------------------------------------------------------------------------------------------------------------- Pepper Fluorescent RNAs enable tracing and quantificiation of various RNA species in live cells 
荧光蛋白技术是当代生物科学研究中最重要的颠覆性研究工具,点亮了细胞了各种蛋白质的动态。但人们在同样重要的荧光RNA领域进展十分有限。我们首次获得了系列高亮、稳定、低背景、不同颜色的荧光RNA,命名为Pepper。这些荧光RNA具有独特的三级结构,RNA与配体之间作用强烈,因而其荧光性能主要参数与现有技术相比方面提升了一到三个数量级,可有效标记活细胞内种类、丰度各异的RNA,体现了荧光RNA从概念到实用的突破,为活细胞中RNA的功能研究提供极具价值的工具。(Nature Biotechnology 2019, 37,1287; Nature Chemical Biology 2021, 17, 1289)
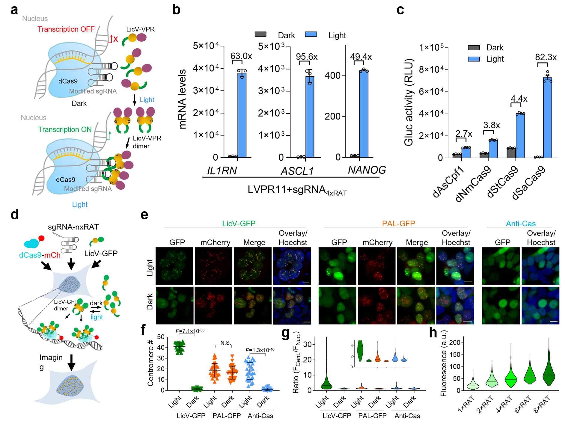
--------------------------------------------------------------------------------------------------------------------------------------------------- Optogenetic control of RNA function and metabolism using engineered light-switchable RNA-binding proteins RNA像蛋白质一样具有复杂的高级结构与相互作用,复杂而精确地执行丰富多彩的生物学功能。与蛋白质研究相比,人们对细胞内RNA时间空间分布及其功能的研究目前仍然有一定滞后,其中一个重要的原因是目前仍缺乏可以在活细胞内对RNA分子进行高时空分辨精密控制的技术。针对这一亟需解决的技术挑战,我们基于合成生物学及光遗传学原理并结合全新的高通量筛选策略成功构建了LicV系列光控RNA效应因子,实现了动物细胞内RNA生成、剪接、运输、翻译、降解等代谢活动的时空精密控制。LicV与CRISPR-Cas系统结合而成的LA-CRISPR系统,可具有更高的激活效率与更低的非特异性。LicV系列光控RNA效应因子与我们前期发展的Pepper技术结合,可在活细胞上对RNA进行时间和空间尺度的闭环监测与控制,为深入探究单细胞内RNA的功能和复杂调控机制提供极具价值的创新研究工具。(Nature Biotechnology 2022, 40, 779-786;Nature Protocols 2023, online)  
--------------------------------------------------------------------------------------------------------------------------------------------------- Ultrasensitive sensors reveal the spatiotemporal landscape of lactate metabolism in physiology and disease
乳酸是重要的能量燃料、合成砌块和信号分子,是具有多种关键作用的代谢“明星”,在生理和病理过程中发挥重要作用。乳酸代谢呈现剧烈的动态变化和复杂的空间分布,传统的生化方法难以实现活细胞和在体水平的动态追踪。我们发明了高特异、高响应、超灵敏的乳酸荧光探针FiLa,绘制了亚细胞乳酸代谢图谱,本研究意外发现线粒体基质内富集了高浓度乳酸,解决了该领域争议了几十年的重要科学问题。建立了基于FiLa探针的临床体液样本即时检测技术,发现尿液乳酸显著升高可能作为母系遗传性糖尿病伴耳聋(MIDD)疾病的潜在筛查标志物,为临床诊断提供了重要依据。(Cell Metabolism 2023, 35, 220; Nature Protocols 2023, in press) 
--------------------------------------------------------------------------------------------------------------------------------------------------- Bright HyPerion Sensor Enables Real-Time and In Vivo Monitoring of H2O2 过氧化氢是最主要的活性氧(ROS)成分,在单细胞到多细胞生物体内作为信号分子发挥着重要的生物学功能。过氧化氢在细胞内外迅速产生与灭失,具有强烈的时空动态。我们构建了一个非常明亮的过氧化氢荧光探针HyPerion,构建了其转基因动物,追踪了活体内白血病细胞的氧化还原动态。我们发现AML白血病干细胞由于苹果酸酶的高表达,具有相当低的过氧化氢水平。对该氧化还原调控通路进行干预科有效降低白血病干细胞的白血病生成能力与耐药性。该研究显示了氧化还原代谢在白血病生成中的重要作用与药物靶标(PNAS 2023 e2210796120) 
---------------------------------------------------------------------------------------------------------------------------------------------------
Controlling protein stability with SULI, a highly sensitive tag for stabilization upon light induction 基因编辑、转录调控和RNA干扰是广泛使用的操纵蛋白质水平的方法,但这些方法在表型控制方面存在有很大的延迟。内源性细胞蛋白可以在蛋白酶体靶向的情况下,通过蛋白酶体靶向的嵌合分子(PROTACs)或通过降解特定的抗体和抗体受体来进行目的蛋白的快速降解,然而这些诱导剂是自由扩散的,也很难从生物系统中去除,因此难以实现蛋白的时空表达。发展了光诱导稳定的蛋白质降解标签SULI(stabilization upon light induction),在黑暗条件下,SULI标签会被细胞的降解系统识别并降解;在蓝光照射下,SULI标签则非常稳定。SULI可插入在目的蛋白的N端、C端甚至是内部,利用光强与光照时间来调控这些不同蛋白的稳定性。利用SULI,我们实现了酵母有丝分裂与斑马鱼发育过程的精确控制。SULI为研究不同细胞过程中的蛋白质代谢和功能提供了一个强大而方便的工具。(Nature Communications 2023, 14, 2172)

--------------------------------------------------------------------------------------------------------------------------------------------------- Imaging intracellular metabolite and protein changes in live mammalian cells with bright fluorescent RNA-based genetically encoded sensors 目前,基于荧光蛋白的高性能细胞代谢探针的种类与颜色仍然有限。我们基于此前发展的高性能荧光RNA(Pepper)发展了一系列可特异性识别不同小分子代谢物,如SAM的遗传编码荧光探针。研究团队利用Pepper-SAM探针实现药物刺激下活细胞中SAM水平动态变化的实时标记与成像。相比前人制备的SAM探针相比,活细胞内Pepper-SAM的荧光强度增加了10倍以上,达到了实用水平。此外,这种基于荧光RNA的代谢探针还可以随意更换颜色。理论上,针对任何代谢物小分子或者蛋白等大分子,基于荧光 RNA 技术都可能发展出相应的传感器。这有助于突破现有传感器种类缺乏多样性的限制,大大扩展传感器的应用领域。(Biosens Bioelectron 2023, 235, 115411) 
--------------------------------------------------------------------------------------------------------------------------------------------------- Design of a palette of SNAP-tag mimics of fluorescent proteins and their use as cell reporters 荧光蛋白为生物学各个领域的研究做出了极大的贡献,但其性能仍有不足。我们基于化学生物学及合成生物学原理进化设计出了一系列光谱覆盖蓝色到近红外波段的人造荧光蛋白。该系列人造荧光蛋白均具有信噪比高的特点,其在近红外波段的亮度远超已有成像工具,能够对活细胞和活体动物体内的蛋白质表达、蛋白质降解、蛋白质组装以及蛋白质运输实现实时成像。我们在此基础上设计开发出一系列光谱涵盖青色到近红外波段的钙离子荧光探针,并初步实现了对哺乳动物细胞中钙离子震荡的实时监测,为荧光探针的构建提供了新的工具。(Cell Discov 2023, 9, 56) 
---------------------------------------------------------------------------------------------------------------------------------------------------- Large Stokes shift fluorescent RNAs for dual-emission fluorescence and bioluminescence imaging in live cells 大斯托克斯位移荧光蛋白是进行多色荧光成像的理想工具,已被广泛应用于活细胞与活体蛋白质的多色荧光标记与成像,然而此前尚无活细胞可应用的高性能大斯托克斯位移荧光RNA工具。针对这一技术挑战,研究团队历经多年辛苦耕耘,最终在高性能大斯托克斯位移荧光RNA标记技术上取得了突破进展。团队基于全新的分子设计理念与分子共同定向进化策略,原创发展了国际上首个可用于细胞成像的Cliva大斯托克斯位移荧光RNA,实现了活细胞RNA与基因位点的单激光双发射多色实时成像,并进一步在活细胞与活体动物上完成了RNA-蛋白质相互作用的实时监测。晶体结构显示Clivia整体结构非常紧凑,呈纺锤型,配体与结合口袋之间通过完美的形状互补实现特异性识别。Clivia具有高稳定性、高信噪比、高亮度,是目前唯一可用于活细胞分析的大斯托克斯位移荧光RNA,也是唯一可在活体上对RNA动态进行测量的荧光RNA。Cliva将为活细胞与活体RNA的多色成像以及RNA功能与调控机制研究提供极具价值的实用工具,也有望为活细胞与活体生物传感、即时诊断甚至实时诊断技术的发展提供新的机遇。(NatureMethods 2023,20, 1563;Nature chemical biology 2024, 20, 1453)

--------------------------------------------------------------------------------------------------------------------------------------------------- Imaging the dynamics of messenger RNA with a bright and stable green fluorescent RNA 在众多光谱的荧光RNA中,绿色荧光RNA凭借其广泛的通用性以及可以适配几乎所有的荧光检测设备而受到广泛关注【5】。然而现有的绿色荧光RNA存在细胞亮度低、光稳定性差、背景荧光高等不足,限制了它们在活细胞中的应用。创新发展了活细胞内具有超高亮度和光稳定性的新型绿色荧光RNA Okra,Okra不仅可用于细菌和哺乳动物细胞内mRNA的高亮度、低背景、长时间连续成像与示踪,还首次实现了活细胞RNA的绿色单色和双色超分辨成像。利用Okra, 我们进行了应激颗粒内不同mRNA分布的超分辨成像,揭示了不同mRNA在颗粒中分布的异质性和不均一性。我们此次报道的Okra荧光RNA是目前最亮、最稳定的绿色荧光RNA,填补了活细胞单色或多色RNA成像中明亮稳定绿色荧光RNA的空缺。Okra将为RNA复杂生物学功能与调控机制研究提供极具价值的实用工具 (NatureChemical Biology 2024,20, 1272). Highlighted by Nature Chemical Biology and Nature Review Chemistry (Nature chemical biology 2024, 20, 1246; Nat Rev Chem 2024, 8, 651) 
--------------------------------------------------------------------------------------------------------------------------------------------------- Lighting up arginine metabolism reveals its functional diversity in physiology and pathology 精氨酸是氨基酸中的“多面手”,不仅参与了蛋白质合成,也可分解产生一氧化氮、肌酸等一系列重要体内代谢物,还是氮平衡、尿素循环、血管舒张、免疫反应、肿瘤发生等多种生理病理过程的调节因子。然而,传统的生化方法难以进行原位、实时、动态、在体的分析。我们构建了一个高性能、遗传编码的精氨酸荧光探针“STAR”,成功实现了在单细胞及活体水平对精氨酸代谢的特异、灵敏地实时动态监测,并系统研究了精氨酸在氨基酸交换转运、巨噬细胞命运转变、基质细胞衰老调控及免疫疾病精准诊断中的重要作用(Cell Metabolism 2025, 37, 291). 
|
|
|
|